來源: 時間:2023-01-29 09:09
為減少疫情傳播的風險,請您出門帶好口罩,做好防護措施,減少人員聚集,齊安中燃倡導城區廣大居民用戶請盡量選擇網上交納燃氣費等“非接觸式”的交納方式。機械表用戶推薦線上繳費(交費途徑:微信、支付寶及齊安中燃微信公眾號),IC卡表用戶就近選擇附近的自助機交費,自助機交費具體操作指南如下:
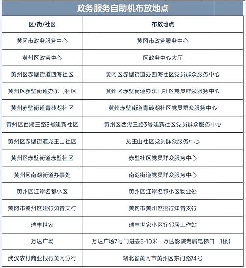
24小時政務自助終端機
布放點
01 |
黃岡市政務服務中心 |
02 |
黃州區政務服務中心 |
03 |
四海社區黨員群眾服務中心 |
04 |
東門社區黨員群眾服務中心 |
05 |
青磚湖社區黨員群眾服務中心 |
06 |
建新社區黨員群眾服務中心 |
07 |
龍王山社區黨員群眾服務中心 |
08 |
赤壁社區黨員群眾服務中心 |
09 |
南湖街道黨員群眾服務中心 |
10 |
黃州區江岸名都小區物業處 |
11 |
黃岡市黃州區建行知音支行 |
12 |
瑞豐世家小區好鄰居工作站 |
13 |
萬達廣場7號門進去,過5-10米萬達影院專屬電梯口(1樓) |
14 |
武漢農村商業銀行黃岡分行 |

操作流程:
01
? ? ?充值交費請認準“24小時自助政務服務”的標識(特別提醒:部分布放點需要刷身份證才能進入室內操作)

02
? ? ? 根據界面提示,插入IC卡

03
? ? ?確認用戶信息無誤后,輸入需要充值的氣量方數,點擊“充值”按鈕

04
? ? ? 手機掃碼進行移動支付

05
? ? ? 收好IC卡和回執小票,操作完成

06
? ??小型專用燃氣自助充值機分布點

07
操作流程:
點擊“燃氣充值”(如未亮屏請按左側按鍵)→按照圖標指示將IC卡芯片朝上,插入本機底部凹槽→點擊“讀卡”(流程結束前請勿拔卡);


? ? ?確認讀卡后請您核對用戶信息,核對無誤后輸入購氣量→確認購買氣量后掃碼支付→完成支付后,請點擊“確認”(必點,否則影響氣量上卡!)



?
微信掃一掃
關注該公眾號